弱鸡娱乐网 · 免费提供绿色软件、活动线报以及其他网络资源,好货不私藏!

华为鸿蒙4.3及以下的手机签到领好礼

zhangzhyu 安卓软件

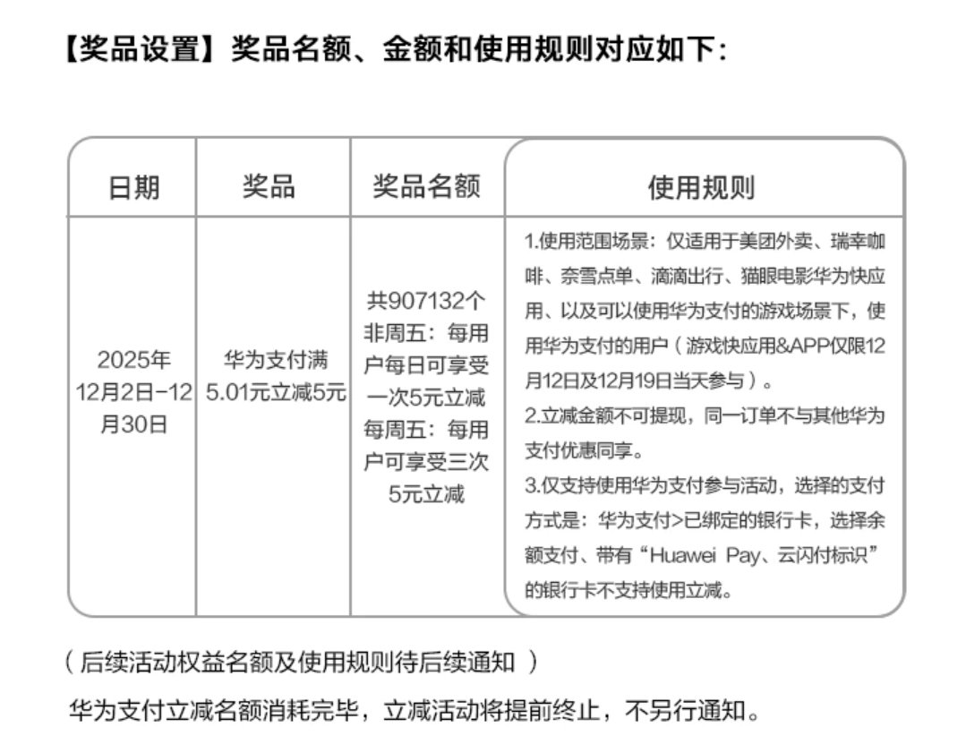
券可以点外卖,生活缴费等使用

周五是3张券可以支付3笔

免责声明

本站提供的一切软件、教程和内容信息仅限用于学习和研究目的;不得将上述内容用于商业或者非法用途,否则,一切后果请用户自负。本站信息来自网络,版权争议与本站无关。您必须在下载后的24个小时之内,从您的电脑或手机中彻底删除上述内容。如果您喜欢该程序,请支持正版,购买注册,得到更好的正版服务。如有侵权请邮件与我们联系处理。敬请谅解!

评论列表
请自觉遵守互联网相关的政策法规,严禁发布广告、色情、暴力、反动的言论。
  • 点击我更换图片
  • 全部评论(0
    还没有评论,快来抢沙发吧!